登录
|
注册
首页
协会概况
协会介绍
组织机构
协会章程
协会动态
协会资讯
政策解读
案例分析
专题讲座
法宣热点
培训专栏
培训动态
培训项目
培训课件
会员注册
协会刊物
专家库
会员证书查询
会员单位
合作单位
联系我们
首页
协会概况
协会介绍
组织机构
协会章程
协会动态
协会资讯
政策解读
案例分析
专题讲座
法宣热点
培训专栏
培训动态
培训项目
培训课件
会员注册
协会刊物
专家库
个人会员库
会员单位
合作单位
联系我们
CN
EN
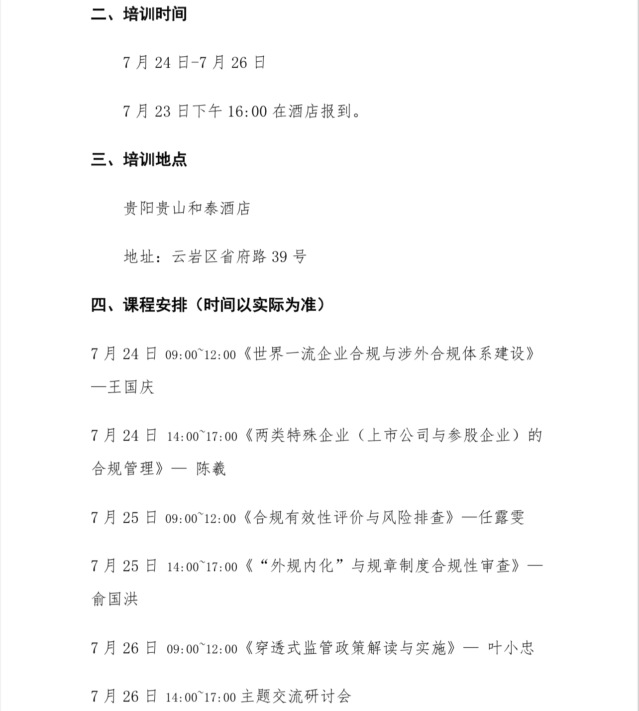
关于举办“ 建设具有竞争力的长效化企业法律合规管理体 系 ”高级研修班(第 211 期) 的通知
发布时间:2025-07-16 21:43 来源:浙江省企业法律顾问协会
返回列表
上一条
田招龙会长一行 赴宁波有关会员单位走访调研
下一条
携手并进,共筑出海法律防线