公司董事的19类法律风险全梳理
【编者按】公司董事在公司经营管理过程中,享有诸多权利,但与此同时也有诸多的法律风险。本文结合具体的法律规定,梳理公司董事的四大类19小类法律风险。
【温馨提示】正文共计5000字,预计阅读时间13分钟
根据《中华人民共和国公司法(2018修正)》(以下简称“公司法”)及相关法律法规规定,董事会系公司的日常经营决策机构,董事由股东会/股东大会选举产生,对股东会/股东大会负责。董事在公司经营管理过程中,享有法律及公司章程授予的诸多权利,与此同时,其亦需要履行相应义务、承担相关法律责任。
笔者结合自身的办案经历,并在法律检索的基础上,系统梳理了“公司董事的19类法律风险”,具体分为「民事责任」、「限制或惩戒措施」、「行政责任」、「刑事责任」四类,以期对屏幕前的各位有所裨益。文中如有不足,欢迎各位批评指正。
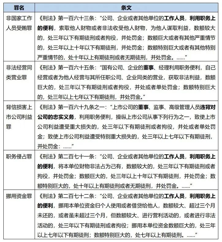
第一部分:民事责任 情形一:董事利用其关联关系损害公司利益,而产生的赔偿责任 法律依据: 规则理解: ①公司董事利用其关联关系损害公司利益,主要是指公司董事实施不当关联交易(亦称为“非公允性关联交易”),进而损害公司利益的行为。关于“不当关联交易”,可以从以下四个角度予以理解: 交易主体:即交易主体之间是否存在关联关系; 交易动机:即是否存在不正当的交易目的或者交易动机; 交易行为:即交易行为是否有失公允或者明显有悖于正常商业交易规则(如交易价格是否有失公允,在合同履行过程中增加公司责任、减免对方责任等); 交易结果:即交易行为是否给公司造成现实损失或者明显可能发生的损失。 ②关联交易是商业社会中普遍存在的交易类型,其可以降低交易成本、提高交易效率,且关联交易也并非必然损害公司利益。公司法并未绝对禁止关联交易行为,而是限制前文所述的不当关联交易行为。 ③根据《公司法司法解释五》第1条规定,不当关联交易行为即使已经履行法定程序(如公司披露程序、股东表决程序等),也不能豁免该交易行为所产生的法定赔偿责任,即是否构成“不当关联交易”的核心判断标准并非“是否履行法定程序”,而是要从公平角度(包含实质公平与形式公平)予以分析判断。 情形二:董事违反忠实义务所取得的收入,归公司所有 法律依据: 规则理解: ①忠实义务:根据《公司法》第147条规定,董事、监事、高级管理人员(以下简称“董监高”)对公司负有忠实义务。从文义解释角度出发,忠实义务是指董监高在执行公司事务时,应当始终忠于公司并以公司利益为最高准则,不得实施损害公司利益的行为。 ②公司归入权:董事、高级管理人员违反《公司法》第148条规定的禁止行为所取得的收入应归公司所有,亦即“公司归入权”。关于该权利,可以从以下四个角度予以理解: 责任主体:违反公司忠实义务的董事、高级管理人员; 客观行为:责任主体实施了违反公司忠实义务的行为; 获取利益:责任主体在实施违反公司忠实义务行为中获得了个人收入; 因果关系:责任主体获得的个人收入与其实施的违反忠实义务行为存在因果关系,即责任主体获得的个人收入是因其违反忠实义务而产生。 情形三:董事执行公司职务时违反法律、行政法规或者公司章程规定,给公司造成损失,而产生的赔偿责任 法律依据: 《公司法》第149条:“董事、监事、高级管理人员执行公司职务时违反法律、行政法规或者公司章程的规定,给公司造成损失的,应当承担赔偿责任。” 规则理解: 该条系董事违反相关规定,给公司造成损失时,进而所产生的损害赔偿请求权,该权利与前述“公司归入权”存在以下差别: 情形四:股权转让后尚未办理变更登记,原股东处分该转让股权造成受让股东损失,董事对该未及时办理股权变更登记有过错时,而产生的赔偿责任 法律依据: 规则理解: ①一般情况下,股权转让方与受让方依法签订股权转让协议后,受让方依据该份生效协议约定取得受让股权,即受让方成为该转让股权的实质性所有人。股权变更登记系属于行政管理行为,其本质上属于宣示性登记,旨在使公司股东登记具有公示效力。即股权变更登记手续,并非受让方取得股权的法定前置程序。 ②根据上述规定,原股东将公司股权转让给受让股东、尚未办理股权变更登记,后原股东又擅自处分该转让股权,致使受让股东损失,如董事对于该未及时办理股权变更登记事项存在过错,受让股东有权要求该过错董事承担相应赔偿责任。 情形五:董事未尽忠实勤勉义务,督促股东在公司增资时缴足出资,而产生的民事责任 法律依据: 《公司法司法解释三》第13条第4款:“股东在公司增资时未履行或者未全面履行出资义务,依照本条第一款或者第二款提起诉讼的原告,请求未尽公司法第一百四十七条第一款规定的义务而使出资未缴足的董事、高级管理人员承担相应责任的,人民法院应予支持;董事、高级管理人员承担责任后,可以向被告股东追偿。” 规则理解: 董事作为公司日常经营管理事项的执行人员,其对公司负有忠实勤勉义务,应当了解、关注并监督公司的日常经营情况、财务状况以及(可能)对公司产生重要影响的事项。监督并促使股东向公司足额缴纳出资,亦应是其应关注的事项。 情形六:董事协助股东抽逃出资,而产生的连带责任 法律依据: 规则理解: ①抽逃出资的定义:根据《公司法司法解释三》第12条规定,抽逃出资是指公司股东已经向公司履行出资义务后,又通过制作虚假财务会计报表虚增利润进行分配、虚构债权债务关系、利用关联交易以及其他未经法定程序将出资抽回的行为。 ②协助抽逃出资的理解 协助抽逃出资行为应为积极的作为,而非消极的不作为。 认定是否构成协助抽逃出资,需要从主观上是否具有共同侵权的故意与客观上是否实施了协助行为两个方面予以考量,如是否存在为股东抽逃出资提供个人账户信息、协助转账、在相关文件上签字等。 如董事为股东抽逃出资提供便利或者协助,董事需对此承担连带责任。 情形七:董事未在法定期限内成立清算组开始清算,导致股份有限公司财产减少或灭失,或者董事怠于履行义务,导致股份有限公司主要财产、文件等灭失无法进行清算,董事对公司债务产生的赔偿责任 法律依据: 规则理解: 根据现行公司法及相关司法解释规定,控股股东、董事系股份有限公司的清算义务人,清算义务系股份有限公司董事及控股股东的法定义务。如果董事未履行或未积极履行该法定清算义务,可能需对公司债务承担赔偿责任或连带清偿责任。 情形八:股份有限公司解散后,董事恶意处置公司财产给债权人造成损失,或者公司未经依法清算,以虚假的清算报告骗取注销登记,而对公司债权人产生的赔偿责任 法律依据: 规则理解: 董事作为股份有限公司的清算义务人,应当忠于职守、依法履行清算义务,及时启动清算程序对公司进行清算。如董事未履行该义务,给公司或公司债权人造成损失的,应当承担赔偿责任。 情形九:因股份有限公司未经清算即办理注销登记,致使公司无法进行清算,董事对公司债务产生的清偿责任 法律依据: 规则理解: 公司注销登记之前,应当依法进行并完成清算工作。董事作为股份有限公司清算义务人,其有义务依法开展公司清算工作。如公司未经清算即办理注销登记,亦即证明董事未尽其清算义务,未尽清算义务的董事进而可能产生对公司债务的清偿责任。 情形十:发行人的董事不履行公开承诺给投资者造成损失,而产生的赔偿责任 法律依据: 情形十一:未按照规定披露信息或者信息披露资料存在虚假记载、误导性陈述或者重大遗漏,致使投资者遭受损失,发行人的董事对此存在过错,而产生的连带赔偿责任 法律依据: 第二部分:强制或惩戒措施 情形十二:董事被认定为被执行单位之影响债务履行的直接责任人员时,可能被采取限制消费措施 法律依据: 《最高人民法院关于限制被执行人高消费及有关消费的若干规定》第3条第2款规定:“被执行人为单位的,被采取限制消费措施后,被执行人及其法定代表人、主要负责人、影响债务履行的直接责任人员、实际控制人不得实施前款规定的行为。因私消费以个人财产实施前款规定行为的,可以向执行法院提出申请。执行法院审查属实的,应予准许。” 规则理解: 根据上述规定,在司法强制执行案件中,如果被执行人为单位,被采取限制消费措施后,如果董事被认定为“影响债务履行的直接责任人员”,此时董事亦可能被采取限制消费措施。 情形十三:曾担任破产清算企业的董事,并负有个人责任的,在一定期限内不得担任企业法人的法定代表人 法律依据: 《中华人民共和国市场主体登记管理条例》第12条:“有下列情形之一的,不得担任公司、非公司企业法人的法定代表人:……(三)担任破产清算的公司、非公司企业法人的法定代表人、董事或者厂长、经理,对破产负有个人责任的,自破产清算完结之日起未逾3年;……” 规则理解: 董事依法享有法律法规及公司章程授予的经营管理公司权利,亦需承担对公司的忠实和勤勉义务。为维护市场交易的安全性,如果曾担任过破产清算企业的董事,且负有个人责任的,亦即证明其此先任职中未尽忠实勤勉义务,故在一定期限内,其不得再担任其他企业的法定代表人。 情形十四:董事违反忠实勤勉义务致使所在企业破产的,在一定期限内不得担任任何企业的董事、监事、高级管理人员 法律依据: 《中华人民共和国企业破产法》第125条:“企业董事、监事或者高级管理人员违反忠实义务、勤勉义务,致使所在企业破产的,依法承担民事责任。有前款规定情形的人员,自破产程序终结之日起三年内不得担任任何企业的董事、监事、高级管理人员。” 规则理解: 忠实义务和勤勉义务是董事的法定义务。如董事曾因违反忠实勤勉义务致使所在企业破产,其后续是否会尽职忠诚地经营管理公司存在较大的疑问,为防止再次出现不尽职尽责经营管理公司的情形出现、维护市场交易的安全性,在一定期限内,其不得再担任任何企业的董事、监事、高级管理人员。 第三部分:行政责任 情形十五:因单位违反行业(如证券业、基金业等)及其他相关法律法规,其董事可能被处以警告、责令改正、罚款等行政处罚措施 法律依据:(不完全列举) 规则理解: 单位在登记设立、经营管理、清算注销过程中,应当遵守相关法律法规。如单位未按照规定履行相关义务,董事作为单位经营管理执行主体,亦有可能被相关部门处以行政处罚。董事是否需因单位的行为承担行政责任,需要结合单位实施的具体行为及相关法律法规予以确定。 情形十六:董事作为清算组成员,从事违反清算义务行为,其会被处以责令退还公司财产、没收违法所得、罚款等行政处罚措施 法律依据: 规则理解: 如果董事作为清算组成员,其应当依法开展清算工作。如果董事在清算过程中滥用职权,为自己谋取私利,其会被公司登记机关处以责令退还公司财产、没收违法所得、罚款等行政处罚措施。 情形十七:公司从事违法行为,董事被认定为“直接负责的主管人员”或者“其他直接责任人员”,其可能被处以警告、罚款等行政处罚措施 法律依据:(不完全列举) 规则理解: 前文已述,董事系公司经营管理执行人员。如果董事在公司所从事的违法事项中,起到了决定、批准、授意、纵容、指挥作用或者具体实施该违法事项并起到了较大作用,其可能被认定为“直接负责的主管人员”或者“其他直接责任人员”,进而被相关部门处以警告、罚款等行政处罚措施。 第四部分:刑事责任 情形十八:董事严重违反忠实勤勉义务,实施严重损害公司利益行为,违反《中华人民共和国刑法》规定而承担的刑事责任 法律依据:(常见罪名列举,仅部分列举) 情形十九:单位犯罪中,董事作为“直接负责的主管人员”或者“其他直接责任人员”而产生的刑事责任 法律依据:(不完全列举) 规则理解: ①根据上述规定,如果董事属于单位犯罪案件中的“直接负责的主管人员”或者“其他直接责任人员”,此时董事可能会判处承担相应的刑事责任。 ②单位犯罪分布在《刑法》分则各个章节之中,如妨害清算罪、虚假破产罪等,董事是否会被认定为直接负责的主管人员或者其他直接责任人员进而承担刑事责任,需结合具体案件情况及刑法相关规定予以确定。 结语 法律规定浩如烟海,实践情形迥异万分,对法律的理解也存在差异。本文仅为笔者结合自身经验,并在法律检索的基础上,对公司董事存在的19类法律风险或者法律责任进行概括总结。在法律实务中,董事在何种情形下是否需要承担法律责任、承担何种法律责任,需要结合个案具体情况及法律法规予以确定。














来源:WELEGAL公司法务联盟
